Product Summary
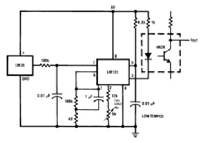
The LM35DZ is precision integrated-circuit temperature sensor, whose output voltage is linearly proportional to the Celsius (Centigrade) temperature. The LM35DZ thus has an advantage over linear temperature sensors calibrated in Kelvin, as the user is not required to subtract a large constant voltage from its output to obtain convenient Centigrade scaling. Low cost is assured by trimming and calibration at the wafer level. The LM35DZ low output impedance, linear output, and precise inherent calibration make interfacing to readout or control circuitry especially easy.
Parametrics
LM35DZ absolute maximum ratings: (1)Supply Voltage: +35V to -0.2V; (2)Output Voltage: +6V to -1.0V; (3)Output Current: 10 mA; (4)ESD Susceptibility: 2500V; (5)Storage Temp.TO-46 Package: -60℃ to +180℃; (6)TO-92 Package: -60℃ to +150℃; (7)SO-8 Package: -65℃ to +150℃; (8)TO-220 Package: -65℃ to +150℃.
Features
LM35DZ features: (1)Calibrated directly in Celsius (Centigrade); (2)Linear + 10.0 mV/℃ scale factor; (3)0.5℃ accuracy guaranteeable (at +25℃); (4)Rated for full -55 to +150℃ range; (5)Suitable for remote applications; (6)Low cost due to wafer-level trimming; (7)Operates from 4 to 30 volts; (8)Less than 60 μA current drain; (9)Low self-heating, 0.08℃ in still air; (10)Low impedance output, 0.1 Ohm for 1 mA load.
Diagrams

| Image | Part No | Mfg | Description | ![]() |
Pricing (USD) |
Quantity | ||||||||||||
|---|---|---|---|---|---|---|---|---|---|---|---|---|---|---|---|---|---|---|
![]() |
![]() LM35DZ |
![]() National Semiconductor (TI) |
![]() Board Mount Temperature Sensors |
![]() Data Sheet |
![]()
|
|
||||||||||||
![]() |
![]() LM35DZ/LFT1 |
![]() National Semiconductor (TI) |
![]() Board Mount Temperature Sensors |
![]() Data Sheet |
![]()
|
|
||||||||||||
![]() |
![]() LM35DZ/LFT2 |
![]() National Semiconductor (TI) |
![]() Board Mount Temperature Sensors |
![]() Data Sheet |
![]()
|
|
||||||||||||
![]() |
![]() LM35DZ/LFT3 |
![]() National Semiconductor (TI) |
![]() Board Mount Temperature Sensors |
![]() Data Sheet |
![]()
|
|
||||||||||||
![]() |
![]() LM35DZ/LFT4 |
![]() National Semiconductor (TI) |
![]() Board Mount Temperature Sensors |
![]() Data Sheet |
![]()
|
|
||||||||||||
![]() |
![]() LM35DZ/LFT7 |
![]() National Semiconductor (TI) |
![]() Board Mount Temperature Sensors |
![]() Data Sheet |
![]()
|
|
||||||||||||
![]() |
![]() LM35DZ/LFT8 |
![]() National Semiconductor (TI) |
![]() Board Mount Temperature Sensors |
![]() Data Sheet |
![]()
|
|
||||||||||||
![]() |
![]() LM35DZ/NOPB |
![]() National Semiconductor (TI) |
![]() Board Mount Temperature Sensors PREC CENTIGRADE TEMP SENSOR |
![]() Data Sheet |
![]()
|
|
||||||||||||
(Hong Kong)










