Product Summary
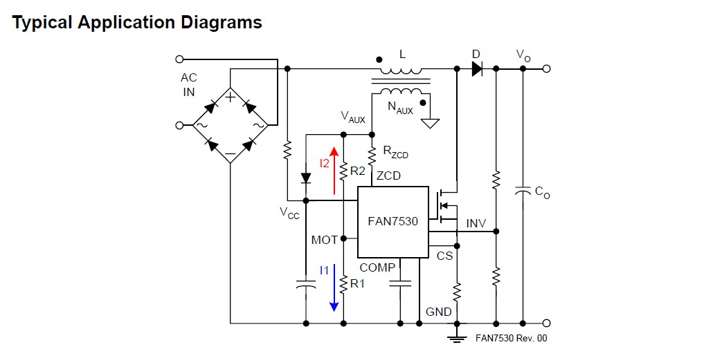
The FAN7530MX is an active power factor correction (PFC)controller for boost PFC applications that operates in critical conduction mode (CRM). The FAN7530MX uses the voltage mode PWM that compares an internal ramp signal with the error amplifier output to generate MOSFET turn-off signal. Since the voltage mode CRM PFC controller does not need rectified AC line voltage information, the FAN7530MX saves the power loss of the input voltage sensing network necessary for the current mode CRM PFC controller.
Parametrics
FAN7530MX absolute maximum ratings: (1)Category Integrated Circuits (ICs); (2)Packaging Cut Tape (CT) ; (3)Package / Case 8-SOIC (0.154", 3.90mm Width); (4)Voltage - Supply 12 V ~ 22 V ; (5)Mode Critical Conduction (CRM), Discontinuous (Transition) ; (6)Frequency - Switching; (7)Current - Startup 40μA; (8)Operating Temperature -40℃ ~ 125℃.
Features
FAN7530MX features:(1)Low Total Harmonic Distortion (THD); (2)Precise Adjustable Output Over-Voltage Protection; (3)Open-Feedback Protection and Disable Function; (4)Zero Current Detector; (5)150μs Internal Start-up Timer; (6)MOSFET Over-Current Protection; (7)Under-Voltage Lockout with 3.5V Hysteresis; (8)Low Start-up (40μA) and Operating Current (1.5mA); (9)Totem Pole Output with High State Clamp; (10)+500/-800mA Peak Gate Drive Current; (11)8-Pin DIP or 8-Pin SOP.
Diagrams

| Image | Part No | Mfg | Description | ![]() |
Pricing (USD) |
Quantity | ||||||||||||
|---|---|---|---|---|---|---|---|---|---|---|---|---|---|---|---|---|---|---|
![]() |
![]() FAN7530MX |
![]() Fairchild Semiconductor |
![]() Power Factor Correction ICs Critical Conduction Mode PFC Controller |
![]() Data Sheet |
![]()
|
|
||||||||||||
| Image | Part No | Mfg | Description | ![]() |
Pricing (USD) |
Quantity | ||||||||||||
![]() |
![]() FAN7000D |
![]() Fairchild Semiconductor |
![]() Audio Amplifiers Stero Power amp Headphone |
![]() Data Sheet |
![]() Negotiable |
|
||||||||||||
![]() |
![]() FAN7000DTF |
![]() Fairchild Semiconductor |
![]() Audio Amplifiers Stero Power amp Headphone |
![]() Data Sheet |
![]()
|
|
||||||||||||
![]() |
![]() FAN7005 |
![]() Other |
![]() |
![]() Data Sheet |
![]() Negotiable |
|
||||||||||||
![]() |
![]() FAN7005M |
![]() Fairchild Semiconductor |
![]() Audio Amplifiers 200mW Power amp Stereo |
![]() Data Sheet |
![]() Negotiable |
|
||||||||||||
![]() |
![]() FAN7005MU |
![]() Fairchild Semiconductor |
![]() Audio Amplifiers 200mW Power amp Stereo |
![]() Data Sheet |
![]() Negotiable |
|
||||||||||||
![]() |
![]() FAN7005MUX |
![]() Fairchild Semiconductor |
![]() Audio Amplifiers 200mW Power amp Stereo |
![]() Data Sheet |
![]()
|
|
||||||||||||
(Hong Kong)










