Product Summary
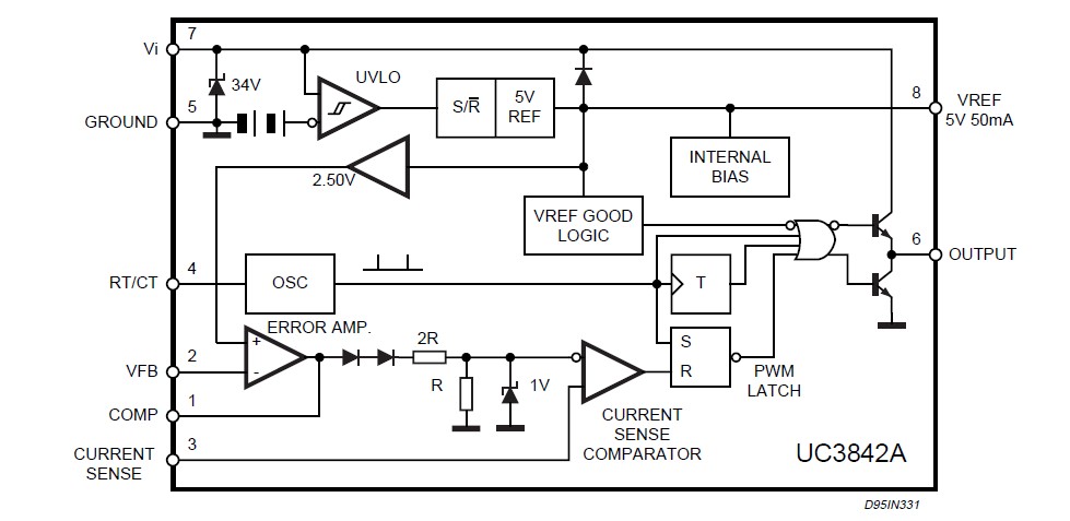
The UC3843AN is a SMPS controller. The UC3843AN control IC provides the necessary features to implement off-line or DC to DC fixed frequency current mode control schemes with a minimal external parts count. Internally implemented circuit of the UC3843AN includes a trimmed oscillator for precise DUTY CYCLE CONTROL under voltage lockout featuring start-up current less than 0.5mA, a precision reference trimmed for accuracy at the error amp input, logic to insure latched operation, a PWM comparator of the UC3843AN which also provides current limit control, and a totem pole output stage designed to source or sink high peak current.
Parametrics
UC3843AN absolute maximum ratings: (1)Vi Supply Voltage (low impedance source): 30 V; (2)Vi Supply Voltage (Ii < 30mA): Self Limiting; (3)IO Output Current: ±1 A; (4)EO Output Energy (capacitive load): 5 mJ; (5)Analog Inputs (pins 2, 3) – 0.3 to 5.5 V; (6)Error Amplifier Output Sink Current: 10 mA; (7)Ptot Power Dissipation at Tamb ≤ 25 ℃ (Minidip): 1.25 W; (8)Ptot Power Dissipation at Tamb ≤ 25 ℃ (SO8): 800 mW; (9)Tstg Storage Temperature Range: – 65 to 150 ℃; (10)TJ Junction Operating Temperature: – 40 to 150 ℃; (11)TL Lead Temperature (soldering 10s): 300 ℃.
Features
UC3843AN features: (1)Trimmed oscillator discharge current; (2)Current mode operation to 500kHz; (3)Automatic feed forward compensation; (4)Latching pwm for cycle-by-cycle current limiting; (5)Internally trimmed reference with undervoltage lockout; (6)High current totem pole output; (7)Undervoltage lockout with hysteresis; (8)Low start-up current (< 0.5mA); (9)Double pulse suppression.
Diagrams

| Image | Part No | Mfg | Description | ![]() |
Pricing (USD) |
Quantity | ||||||||||||
|---|---|---|---|---|---|---|---|---|---|---|---|---|---|---|---|---|---|---|
![]() |
![]() UC3843AN2 |
![]() ON Semiconductor |
![]() Other Power Management 52kHz 1A Current PWM |
![]() Data Sheet |
![]() Negotiable |
|
||||||||||||
![]() |
![]() UC3843AN2G |
![]() ON Semiconductor |
![]() Other Power Management 52kHz 1A Current PWM w/96% Duty Cycle Max |
![]() Data Sheet |
![]() Negotiable |
|
||||||||||||
![]() |
![]() UC3843ANG4 |
![]() Texas Instruments |
![]() Current Mode PWM Controllers Current-Mode PWM Controller |
![]() Data Sheet |
![]()
|
|
||||||||||||
![]() |
![]() UC3843ANG |
![]() ON Semiconductor |
![]() Other Power Management 52kHz 1A Current PWM w/96% Duty Cycle Max |
![]() Data Sheet |
![]() Negotiable |
|
||||||||||||
![]() |
![]() UC3843AN |
![]() Texas Instruments |
![]() Current Mode PWM Controllers Current Mode |
![]() Data Sheet |
![]()
|
|
||||||||||||
(Hong Kong)









