Product Summary
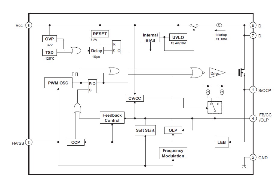
The A6259H is a 100 kHz PWM topology (with ±5% frequency jittering for minimum EMI) regulator specifically designed to satisfy the requirements for increased integration and reliability in flyback converters. It incorporates a primary control and drive circuit with an avalanche-rated power MOSFET. Covering the power of the A6259H range from below 17 watts for a 230 VAC input, or to 13 watts for a universal (85 to 264 VAC) input, this device can be used in a wide range of applications, from DVD players and VCR player/recorders of the A6259H to ac adapters for cellular phones and digital cameras. An auto-burst standby function reduces power consumption at light load, while multiple protections, including the avalanche-energy guaranteed MOSFET, provide high reliability of system design.
Parametrics
A6259H absolute maximum ratings: (1)S/OCP Terminal Voltage VOCP: –0.3 to 6 V; (2)Controller (MIC) Input Voltage Vcc: 36 V; (3)FB/CC/OLP Terminal Voltage VFB: –0.3 to 11 V; (4)FM Terminal Voltage VFM: –0.3 to 6 V; (5)MOSFET Power Dissipation3,4 PD1: 1.35 W; (6)Controller (MIC) Power Dissipation5 PD2 For Vcc×Icc: 0.15 W; (7)Operating Internal Frame Temperature6 TF Refer to TOP: –20 to 125 ℃; (8)Operating Ambient Temperature Top: –20 to 125 ℃; (9)Storage Temperature Tstg: –40 to 125 ℃; (10)Channel Junction Temperature TJ: 150 ℃.
Features
A6259H features: (1)100 kHz PWM with ±5% frequency jittering for EMI noise filtering cost reduction; (2)Rugged 650 V avalanche-rated MOSFET: Simplified surge absorption; No VDSS derating required; (3)Low RDS(on) : 6 Ωmaximum; (4)Auto-burst mode for stand-by operation or light loads; less transformer audible noise; (5)Built-in leading edge blanking; (6)Soft start and low start-up current; start-up circuit disabled in operation; (7)Auto-burst stand-by (intermittent operation) input power<0.1 W at no load; (8)Built-in constant-voltage/constant current (CV/CC).
Diagrams

![]() |
![]() A6250 |
![]() Antenova |
![]() Antennas Impexa Right 2.4 GHz 2.3 & 2.5 GHz WiMAX |
![]() Data Sheet |
![]()
|
|
||||||||||||
![]() |
![]() A6250-U1 |
![]() Antenova |
![]() Antennas Reference Board for Impexa 2.4 GHz Right |
![]() Data Sheet |
![]()
|
|
||||||||||||
![]() |
![]() A625308 |
![]() Other |
![]() |
![]() Data Sheet |
![]() Negotiable |
|
||||||||||||
![]() |
![]() A625308A |
![]() Other |
![]() |
![]() Data Sheet |
![]() Negotiable |
|
||||||||||||
![]() |
![]() A625308AM |
![]() Other |
![]() |
![]() Data Sheet |
![]() Negotiable |
|
||||||||||||
![]() |
![]() A625308AV |
![]() Other |
![]() |
![]() Data Sheet |
![]() Negotiable |
|
||||||||||||
(Hong Kong)









