Product Summary
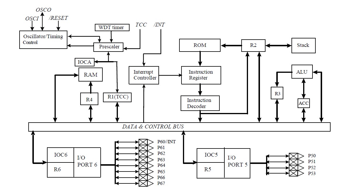
The EM78P156ELPJ-G is an 8-bit micro-controller. The EM78P156ELPJ-G 8-bit microprocessor is designed and developed with low-power and high-speed CMOS technology. It is equipped with 1K13-bits Electrical One Time Programmable Read Only Memory (OTP-ROM). It provides a PROTECTION bit to prevent users code in the OTP memory from being intruded. 6 OPTION bits are also available to meet users requirements. With its OTP-ROM feature, the EM78P156ELPJ-G is able to offer a convenient way of developing and verifying users programs. Moreover, user can take advantage of EMC Writer to easily program his development code.
Parametrics
EM78P156ELPJ-G absolute maximum ratings: (1)Temperature under bias: 0℃ to 70℃; (2)Storage temperature: -65℃ to 150℃; (3)Input voltage: Vss-0.3V to Vdd+0.5V; (4)Output voltage: Vss-0.3V to Vdd+0.5V.
Features
EM78P156ELPJ-G features: (1)1K x 13 bits on chip ROM; (2)One security register to prevent intrusion of OTP memory codes; (3)One configuration register to accommodate user requirements; (4)488 bits on chip registers (SRAM, general purpose register); (5)2 bi-directional I/O ports; (6)5 level stacks for subroutine nesting; (7)8-bit real time clock/counter (TCC) with selective signal sources, trigger edges, and overflow interrupt; (8)Two clocks per instruction cycle; (9)Power down (SLEEP) mode; (10)Three available interruptions.
Diagrams

![]() |
![]() EM78568 |
![]() Other |
![]() |
![]() Data Sheet |
![]() Negotiable |
|
||||
![]() |
![]() EM78569 |
![]() Other |
![]() |
![]() Data Sheet |
![]() Negotiable |
|
||||
![]() |
![]() EM785830AA |
![]() Other |
![]() |
![]() Data Sheet |
![]() Negotiable |
|
||||
![]() |
![]() EM785830AD |
![]() Other |
![]() |
![]() Data Sheet |
![]() Negotiable |
|
||||
![]() |
![]() EM78611 |
![]() Other |
![]() |
![]() Data Sheet |
![]() Negotiable |
|
||||
![]() |
![]() EM78808 |
![]() Other |
![]() |
![]() Data Sheet |
![]() Negotiable |
|
||||
(Hong Kong)








