Product Summary
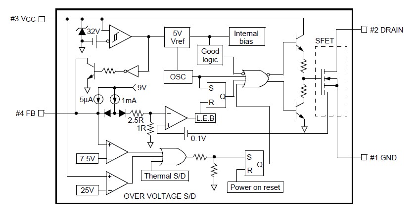
The 1M0380R is a Fairchild Power Switch. It is specially designed for an off-line SMPS with minimal external components. The 1M0380R consists of high voltage power SenseFET and current mode PWM controller IC. PWM controller features integrated fixed oscillator, under voltage lock out, leading edge blanking, optimized gate turn-on/turn-off driver, thermal shut down protection, over voltage protection, temperature compensated precision current sources for loop compensation and fault protection circuit. The 1M0380R has a basic platform well suited for cost effective design in either a flyback converter or a forward converter.
Parametrics
1M0380R absolute maximum ratings: (1)Drain-source (GND) voltage VDSS: 800 V; (2)Drain-Gate voltage (RGS=1MΩ) VDGR: 800 V; (3)Gate-source (GND) voltage VGS: ±30 V; (4)Drain current pulsed IDM: 12 ADC; (5)Single pulsed avalanche energy EAS: 95 mJ; (6)Avalanche current IAS: 6 A; (7)Continuous drain current (TC=25℃) ID: 3.0 ADC; (8)Continuous drain current (TC=100℃) ID: 2.1 ADC; (9)Supply voltage VCC: 30 V; (10)Analog input voltage range VFB: -0.3 to VSD V; (11)Total power dissipation PD: 35 W, Derating: 0.28 W/℃; (12)Operating temperature TOPR: -25 to +85 ℃; (13)Storage temperature TSTG: -55 to +150 ℃.
Features
1M0380R features: (1)Precision fixed operating frequency; (2)KA1M0380RB; (3)Pulse by pulse over current limiting; (4)Over load protection; (5)Over voltage protection (Min. 23V); (6)Internal thermal shutdown function; (7)Under voltage lockout; (8)Internal high voltage sense FET; (9)Auto restart.
Diagrams

(Hong Kong)






