Product Summary
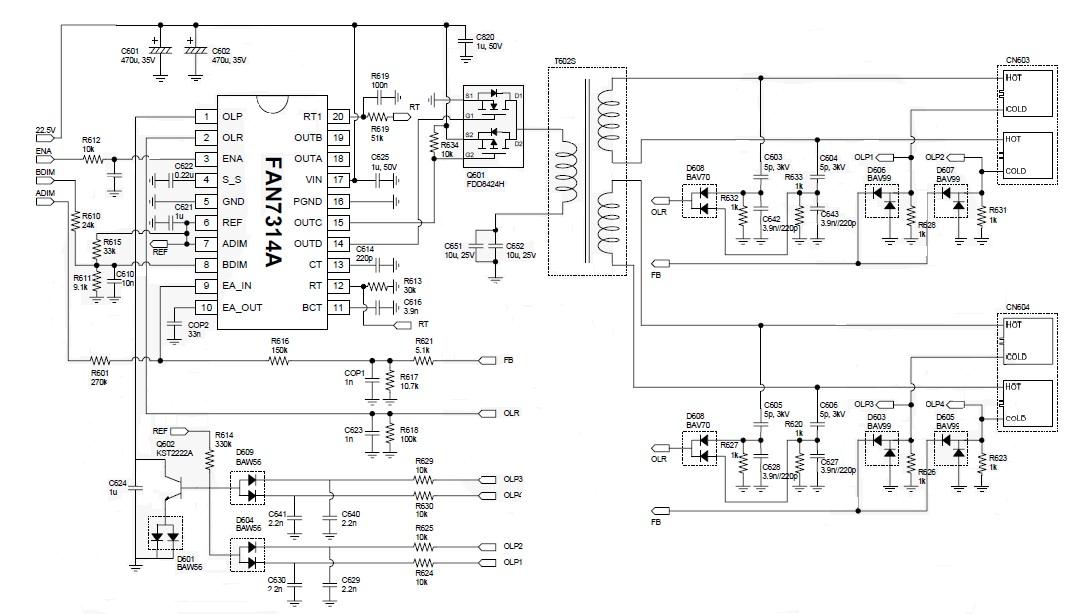
The FAN7314A is a LCD backlight inverter drive IC. The FAN7314A provides all the control functions for a series parallel resonant converter as well as a pulse width modulation (PWM) controller to develop a supply voltage. Typical operating frequency range is between 30kHz and 250kHz, depending on the CCFL and the transformer characteristics.
Parametrics
FAN7314A absolute maximum ratings: (1)Operating Temperature: -25 to +85℃; (2)Input Voltage Range: 22V±5%; (3)Number of lamps: 4.
Features
FAN7314A features: (1)High-Efficiency Single-Stage Power Conversion; (2)Wide Input Voltage Range: 6V to 25.5V; (3)Backlight Lamp Ballast and Soft Dimming; (4)Minimal Required External Components; (5)Precision Voltage Reference Trimmed to 2%; (6)ZVS Half-Bridge Topology; (7)Soft-Start; (8)PWM Control at Fixed Frequency; (9)Analog and Burst Dimming Function; (10)Programmable Striking Frequency; (11)Open-Lamp Protection; (12)Open-Lamp Regulation; (13)Thermal Shutdown; (14)20-Pin SOIC.
Diagrams

| Image | Part No | Mfg | Description | ![]() |
Pricing (USD) |
Quantity | ||||||||||||
|---|---|---|---|---|---|---|---|---|---|---|---|---|---|---|---|---|---|---|
![]() |
![]() FAN7314A |
![]() Other |
![]() |
![]() Data Sheet |
![]() Negotiable |
|
||||||||||||
![]() |
![]() FAN7314AM |
![]() Fairchild Semiconductor |
![]() LCD Drivers LCD Backlight Inverter Drive IC |
![]() Data Sheet |
![]() Negotiable |
|
||||||||||||
![]() |
![]() FAN7314AMX |
![]() Fairchild Semiconductor |
![]() LCD Drivers LCD Backlight Inverter Drive |
![]() Data Sheet |
![]()
|
|
||||||||||||
(Hong Kong)










