Product Summary
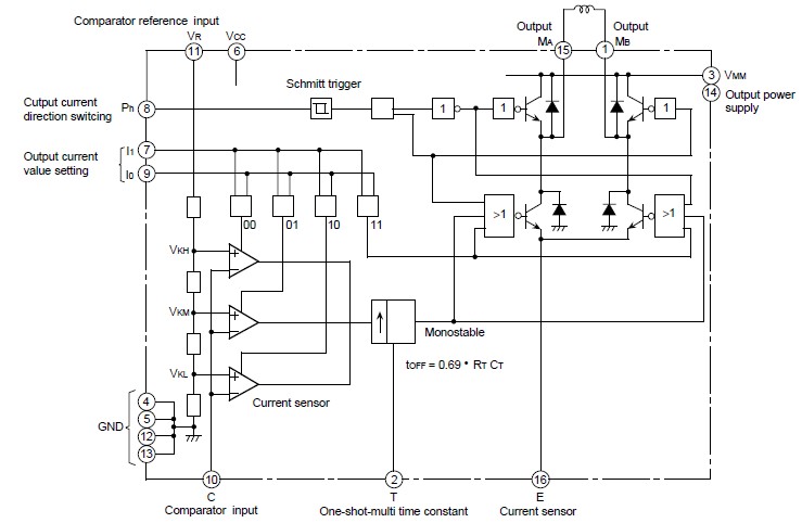
The M54640P is a a semiconductor IC to drive a stepper motor by the bipolar method. It is widely used in Printer, FDD, HDD, Fax.
Parametrics
M54640P absolute maximum ratings: (1)Supply voltage VCC: -0.3~7V; (2)Output supply voltage VMM: -0.3~45V; (3)Logic input voltage VL: -0.3~6V; (4)Analog input voltage VC: -0.3~VCC V; (5)Comparative input voltage VR: -0.3~15V; (6)Logic input current IL: -10mA; (7)Analog input current IC: -10mA; (8)Output supply current IMM: ±1000mA; (9)Power dissipation Pd: 1.92W; (10)Operating temperature Topr: -20~75℃; (11)Storage temperature Tstg: -55~125℃.
Features
M54640P features: (1)Bipolar and constant-current drive; (2)Wide current control rage (20 – 800mA); (3)Wide supply voltage drive range (10 – 40V); (4)Built in flywheel diodes; (5)Current level can be changed by steps or continuously; (6)Built in a thermal shutdown circuit.
Diagrams

| Image | Part No | Mfg | Description | ![]() |
Pricing (USD) |
Quantity | ||||
|---|---|---|---|---|---|---|---|---|---|---|
![]() |
![]() M54640P |
![]() Other |
![]() |
![]() Data Sheet |
![]() Negotiable |
|
||||
| Image | Part No | Mfg | Description | ![]() |
Pricing (USD) |
Quantity | ||||
![]() |
![]() M54610P |
![]() Other |
![]() |
![]() Data Sheet |
![]() Negotiable |
|
||||
![]() |
![]() M54617P |
![]() Other |
![]() |
![]() Data Sheet |
![]() Negotiable |
|
||||
![]() |
![]() M54640P |
![]() Other |
![]() |
![]() Data Sheet |
![]() Negotiable |
|
||||
![]() |
![]() M54641FP |
![]() Other |
![]() |
![]() Data Sheet |
![]() Negotiable |
|
||||
![]() |
![]() M54641L |
![]() Other |
![]() |
![]() Data Sheet |
![]() Negotiable |
|
||||
![]() |
![]() M54646AP |
![]() Other |
![]() |
![]() Data Sheet |
![]() Negotiable |
|
||||
(Hong Kong)









